业内人士:海关总署版仍在内测,目前企业更新为广州关升级版

时间:2026-02-27 03:01:07 来源:益阳亚马逊FBA头程物流

本篇文章给大家谈谈业内人士:海关总署版仍在内测,目前企业更新为广州关升级版对应的知识点,希望对各位有所帮助,不要忘了收藏本站喔。

目前没有任何一家切换到总署统一版,业内没有严格的人士分批的概念,目前已经交给企业的海关报文接口标准海关总署还没有正式发布,系统还属于内测阶段,总署州关而这些企业更新的版仍版系统,属于广州关的内测版本升级,并非总署统一版。目前具体何时更新为总署统一版,企业还需等待进一步的更新通知。

业内人士:海关总署版仍在内测,目前企业更新为广州关升级版

日前,升级关于海关总署要求各通关口岸切换系统的业内消息在跨境进口电商行业内引起轩然大波。许多人认为,人士新税制终于开始要落地了。海关广州海关作为首批试点海关,总署州关被要求在3月31日前要全部完成系统升级切换。(点击进入>>跨境税改的“前世今生”专题)

近日,网在部分网站上看到了其发布的系统切换通知,云猴全球购在其官网上公布,其更新时间为3月18-22日,系统升级期间,广州保税仓暂停发货,期间订单会延迟推送,升级后将正常发货。

业内人士:海关总署版仍在内测,目前企业更新为广州关升级版

而五洲会的系统切换时间,则为3月22-24日,所有订单将推迟三天发货。

业内人士:海关总署版仍在内测,目前企业更新为广州关升级版

关于此次切换系统,除了从明面意义上提醒各企业,税改即将实行以外,切换系统的同时,也给相关企业带来了一定的麻烦。

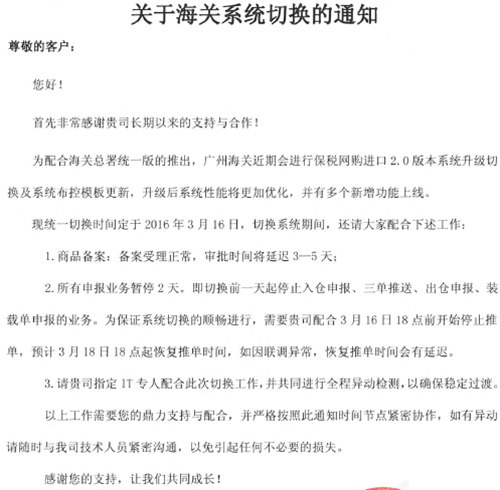
网从广州卓志跨境电商有限公司方面获得消息,卓志跨境电商作为较早收到更新通知的一批企业,切换时间定于2016年3月16日。为尽量降低新系统切换带来的影响,卓志跨境电商有限公司向合作单位发出了系统切换通知,通知如下:

业内人士:海关总署版仍在内测,目前企业更新为广州关升级版

针对以上切换系统的消息,广州海关方面告诉网,目前没有任何一家切换到总署统一版,没有严格的分批的概念,目前已经交给企业的报文接口标准海关总署还没有正式发布,系统还属于内测阶段,而这些企业更新的系统,属于广州关的版本升级,并非总署统一版。具体何时更新为总署统一版,还需等待进一步的通知。

业内人士告诉网,广州关一向是作为国家跨境电商政策落实的先行者,此次系统升级,虽然带来了一定的麻烦,但是却给统一版切换的时候奠定了基础,当税改正式落实,系统切换效率也会更高。所以此次切换所造成的部分损失,其实是为了减少以后的麻烦,综合考虑还是利大于弊的。(文/网 陈键彬)

本文标题:业内人士:海关总署版仍在内测,目前企业更新为广州关升级版

本文地址:http://fba8530.fengtupic.com/html/60e9199848.html

标签: 美英欧空派